GIT
: 버전 관리 시스템으로 방대한 소스코드를 공동으로 관리하기 위해 만들어진 시스템이며 버전관리, 백업, 협업을 위주로 한다.
버전 관리 - 수많은 파일들의 변경 사항 이력을 추적하고 관리할 수 있다.
백업 - 하드웨어는 언젠가는 손상되기 때문에 다른 공간에도 작업 파일을 보관해야한다.
협업 - 모두 다른 공간에 있어도 원격 저장소를 매개로 함께 작업을 동시에 진행할 수 있다.
GIT의 장점
- 소스코드를 주고 받을 필요 없이, 같은 파일을 여러명이 동시에 작업하는 병렬 개발이 가능하다.
- 브랜치를 통해 개발한 뒤, 본 프로그램에 합치는 방식으로 개발을 진행할 수 있다.
- 분산버전관리 이기 때문에 인터넷이 연결되지 않은 곳에서도 개발을 진행할 수 있으며, 중앙 저장소가 날라가도 다시 원상복구가 가능하다.

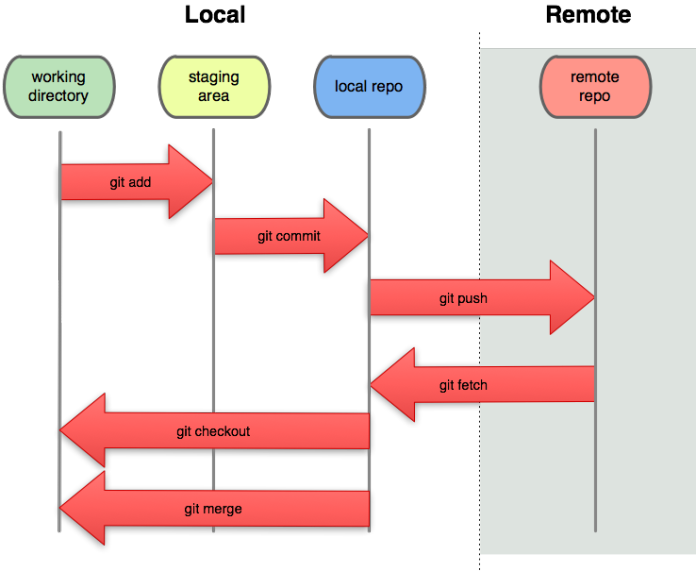
Local Repository는 내 컴퓨터의 내부 저장소를 의미하고, Remote Repository는 서버 등 네트워크 상의 원격 저장소를 의미한다. 기본적으로 로컬 저장소에서 작업을 진행하고 그 결과를 원격 저장소에 동기화 시킨다.
working directory : 버전으로 만들어지기 전 파일을 수정하는 곳 (작업트리라고도 한다.)
staging area : 버전관리를 원하는 파일을 모으는 곳
repository : 만들어진 버전들이 모인 곳, git으로 관리하고 있는 폴더
branch : 가지 또는 분기점, 여러 사람이 공통된 파일을 기반으로 서로 다른 작업을 병향해야 할 때 사용하는 기능
git add : 작업 트리에 존재하는 파일을 스테이지 영역으로 스테이징 시킴
git commit : 새로운 버전을 생성한다는 의미이고 하나의 버전에서 여러 종류의 파일을 함께 관리 할 수 있고, 어떠한 변경 사항이 있는지 커밋메시지를 남겨둠
git push : local 디렉토리로부터 원격저장소로 보냄
pit fetch & pull : pull 명령어는 원격 저장소의 소스를 가져오고 해당 소스가 현재 내 소스보다 최신 버전이라면 지금의 버전을 해당 소스에 맞춰 올리는 merge 작업을 하고, fetch 명령어는 단지 소스를 가져올 뿐 merge 작업은 하지 않음
git checkout : 작업 트리에 존재하는 파일의 수정한 내용을 checkout 명령어를 사용하여 취소 가능
git merge : 다른 branch의 내용을 현재 branch로 가져와 합치는 작업
GIT의 특징
Distributed development
: 전체 개발 이력을 각 개발자의 로컬로 복사본을 제공하고 변경된 이력을 다시 저장소로 복사한다. 이러한 변경은 추가개발지점을 가져와 로컬개발 지점과 동일하게 병합할 수 있다. 저장소는 Git protocol 및 HTTP로 쉽고 효율적으로 접근할 수 있다.
Strong support for non-linear development
: 신속하고 편리한 branch와 merge를 지원하고, 비선형(여러갈래) 개발 이력을 시각화하고 탐색 할 수 있는 강력한 도구를 제공한다.
Efficient handling of large projects
: Git은 매우 빠르고, 대형프로젝트나 이력이 많은 작업에 매우 합리적이다. 또한, 최근의 정상급 오픈소스 버전관리 시스템보다 장기간의 수정내역을 매우 효율적인 압축방법을 사용한다.
Toolkit design
: UNIX의 전통에 따라, GIT은 C로 작성된 많은 소규모 도구모음이고, 새로운 작업을 위한 손쉬운 사용과 쉬운 스크립팅을 위한 도구를 제공한다.
Git VS Github
GIT : 형상 관리 도구를 사용하면 변경을 쉽게 되돌릴 수 있다. 소스코드를 과거의 특정 시점으로 되돌리거나, 특정 시점의 변경 사항을 취소하거나, 두 버전의 소스 코드를 비교하는 등의 일이 가능하다.
GIT 웹 호스팅 시스템 : 협업하고 있는 코드를 저장할 서버가 필요하다. 버전 관리 시스템을 지원하는 웹호스팅 서비스의 기능을 통해 push, pull, request같은 이벤트에 반응하여 자동으로 작업(배포 등)을 실행하게 할 수 있다.
ex) GitHub, GitLab, BitBucket
Git의 명령어들의 사용 순서
- 저장소 복제: git clone 또는 저장소 선언: git init
- Commit할 파일 선택: git add
- 선택할 파일을 실제로 기록(Commit)한다: git commit
- 원격 저장소(인터넷)에 업로드: git push
- 새로 올라온 Commit들 다운로드: git pull
어떤 파일을 Git으로 관리하고 싶으면 Git 저장소가 있어야 합니다. 그래서 제일 처음에는 이미 있던 저장소를 인터넷에서 복제(git clone)해오거나 새로운 폴더를 저장소로 선언(git init)합니다.
그다음부터는 2. 3. 4. 5. 의 반복입니다. 새로 변경한 파일을 git add 명령어로 커밋할 파일을 선택하고 git commit으로 진짜로 하나의 commit으로 만들어 기록합니다. 그리고 그 commit을 다른 사람과 공유하기 위해 인터넷(GitHub에 만들어둔 저장소)에 git push 명령어로 업로드합니다. 만약에 다른 사람이 그 원격 저장소에 어떤 commit을 새로 업로드했다고 하면 git pull 명령어로 자신의 로컬 컴퓨터에 다운로드해서 확인합니다.
'지식 > 이론' 카테고리의 다른 글
| [데이터] OLAP & OLTP (3) | 2024.11.16 |
|---|---|
| [디자인패턴] 싱글톤 패턴 (Singleton 패턴) (0) | 2022.02.15 |
| 메시지 큐 Message Queue (0) | 2021.11.11 |
| [Message Queue] 메세지 큐 - Kafka (0) | 2021.11.09 |
| 오버라이딩과 동적바인딩 - 객체지향프로그래밍 (0) | 2021.09.14 |